初審編輯:
責任編輯:王云峰

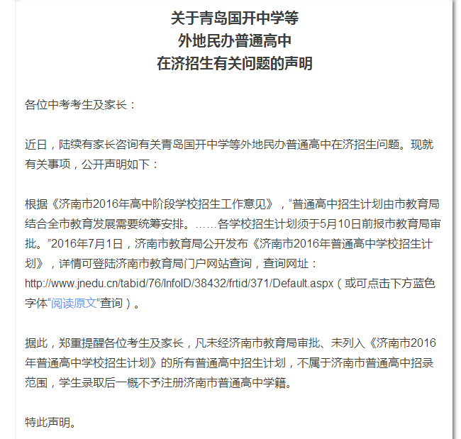
大眾網濟南8月16日訊 近日,不少濟南家長聽說,青島國開中學要在濟南建立一所分校,便想把孩子送到這所學校。不過,這些家長可要注意了,濟南市教育局今天發布一份《關于青島國開中學等外地民辦普通高中在濟招生有關問題的聲明》(以下簡稱《聲明》),凡未經濟南市教育局審批、未列入《濟南市2016年普通高中學校招生計劃》的所有普通高中招生計劃,學生錄取后一概不予注冊濟南市普通高中學籍。這也意味著,考生即使被該校錄取,也將面臨沒有濟南市學籍的尷尬。
學校承諾被錄取考生“百分百實現本科升學”
相關資料顯示,青島國開中學濟南分校是青島國開中學聯合山東華夏藝術專修學院在濟南成立的以高中特色實驗教學和國際教育為宗旨的實施雙學籍高中教育管理的直屬分校,位于歷城區柳埠鎮。
根據媒體報道,該校今年面向全省限招100名中考文化課分數在450分(濟南考生需要300分-450分)之內的學生,并簽約培養實行雙學籍管理。
在新聞報道中,學校負責人還承諾,對每一位學生實行“訂單式”培養,重點培養大學本科生和國外名校本碩連讀的國際交流生。該校負責人在接受媒體采訪時還承諾,與學生簽訂大學本科錄取或國外名校就讀留學協議,同時與家長簽訂學生安全培養協議,保證學生安全又真正實現百分百本科升學率。
教育局發聲明:考生被該校錄取無法在濟南注冊學籍
簽百分百入學協議,不錄取將全額退款!不少家長在了解到這些情況后,都有點心動,尤其是今夏那些未被濟南市普通高中錄取的中考生家長,有家長還給濟南市教育局打電話咨詢有關青島國開中學在濟招生問題。今天下午,濟南市教育局特意在其官方微信上發布《聲明》對此事進行了回應。《聲明》表示,濟南市的普通高中招生計劃要由濟南市教育局結合全市教育發展需要統籌安排,各學校招生計劃須于5月10日前報市教育局審批。
《聲明》還提醒考生及家長,凡未經濟南市教育局審批、未列入《濟南市2016年普通高中學校招生計劃》的所有普通高中招生計劃,不屬于濟南市普通高中招錄范圍,學生錄取后一概不予注冊濟南市普通高中學籍。
隨后,記者在《濟南市2016年普通高中學校招生計劃》里,并沒有找到關于青島國開中學濟南分校相關招生計劃。這意味著,考生即使被該校錄取,也無法在濟南市教育局注冊學籍,同時也意味著,考生將無法通過濟南市教育局注冊進行高考。
學校回應:我們的學生在青島注冊學籍
今天下午,記者還以考生家長名義咨詢了青島國開中學濟南分校的一位負責人。對于濟南市教育局提出的注冊學籍問題,該負責人表示,該校所有被錄取的考生將在青島市注冊學籍,考生高考時可以選擇在青島參加考試,也可以回自己的戶籍地參加高考。
記者注意到,在該校前期宣傳中還提到了“雙學籍”管理,但是根據相關規定,我國早已不允許雙學籍的存在。對此,該校負責人解釋說,雙學籍管理只針對出國留學考生,另一學籍指的也是該校在國外的一些友好學校。(大眾網-山東24小時記者 孫杰)
7月1日,濟南市正式啟動了跨省居民身份證換領、補領業務受理工作。濟南公安機關戶政部門設立了12 個居民身份證異地辦理受理點,同時將異地受理點在“濟南陽光戶政”微信公眾號的“受理點導航”功能中進行了重點標注。[詳細]
男子從3米高的臺子上跌下當場停止呼吸,一名90后女孩聽到求救聲后立刻趕了過去,雙膝跪地,對他實施心肺復蘇和人工呼吸搶救,直至其再次有呼吸。由于茍娜是一名內科護士,懂得急救的相關知識,看到男子的情況很緊急,她當機立斷俯下身子給男子做人工呼吸和心臟復蘇。[詳細]
8月2日,濟南市長清區歸德鎮翟莊南水北調干渠內先后發現兩具裝在編織袋內的無名尸體。“不承認自己有病的,不吃藥又控制不住病情,父母一般就只能給他偷偷吃藥,放在飯菜里,這樣就稱為暗服藥。[詳細]
我國首顆量子科學實驗衛星即將于本月中下旬擇機發射升空,目前這顆衛星在發射前的準備工作已經基本完成。該項目包括1顆量子科學實驗衛星,以及4個量子通信地面站和1個空間量子隱形傳態實驗站為核心的空間量子科學實驗系統。[詳細]
在這個暑假,我們鼓起我們的勇氣,背起我們的信仰,一行15人踏上了去青海進行公益的活動。我們的學生把我們的活動命名為“73號西部公益行”,孩子們說:不要用班級命名,老師,希望以后更多的實驗人可以去祖國的西部幫助更多需要幫助的人。[詳細]